登录
怀远县
五河县
固镇县
龙子湖区
蚌山区
禹会区
淮上区
当前位置:
首页
>
淮上区
>
财政预决算
>
部门预算
索
引
号:
003030512/202602-00212
信息分类:
综合政务,公民,其他
内容分类:
部门预算
发布日期:
2026-02-12 16:45
发布机构:
淮上区财政局
成文日期:
2026-02-12
来源单位:
淮上区财政局
有
效
性:
有效
名 称:
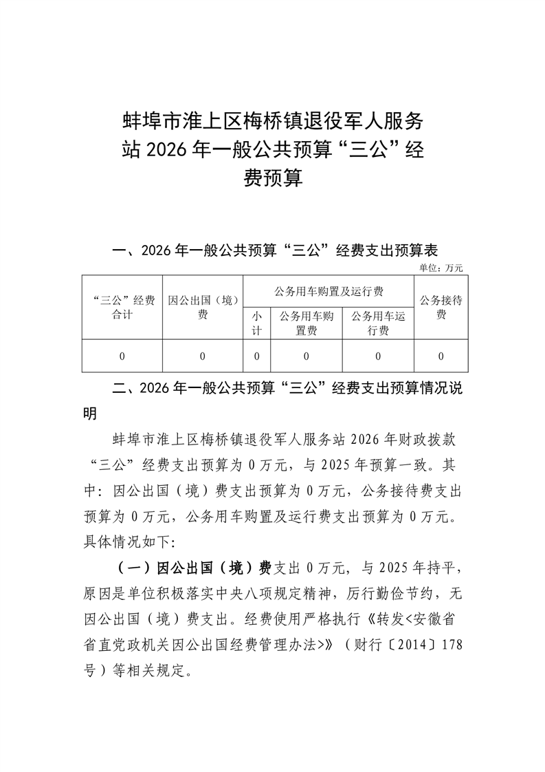
蚌埠市淮上区梅桥镇退役军人服务站2026年单位“三公”经费预算情况
文 号:
关
键
词:
单位预算
蚌埠市淮上区梅桥镇退役军人服务站2026年单位“三公”经费预算情况
发布日期:2026-02-12 16:45
信息来源:淮上区财政局
浏览量:
【字号:
大
中
小
】
解读
扫一扫在手机打开当前页
智能问答
分享
回顶部