登录
加入收藏
热搜词:
首页
领导之窗
走进淮上
政府信息公开
办事大厅
互动交流
数据发布
首页
领导
走进
公开
办事
互动
数据
首页
>
淮上区财政局
>
财政信息
>
“三公”经费预决算
索
引
号:
0000CH011/202302-00012
信息分类:
“三公”经费预决算
发布机构:
淮上区财政局(金融监管局)
发布日期:
2023-02-04 17:29
文 号:
有
效
性:
有效
成文日期:
2023-02-04
名 称:
蚌埠市淮上区财政局(本级)单位2023年“三公”经费预算公开
关
键
词:
“三公”经费预算公开
索
引
号:
0000CH011/202302-00012
信息分类:
“三公”经费预决算
发布机构:
淮上区财政局(金融监管局)
发布日期:
2023-02-04 17:29
名 称:
蚌埠市淮上区财政局(本级)单位2023年“三公”经费预算公开
有
效
性:
有效
成文日期:
2023-02-04
文 号:
关
键
词:
“三公”经费预算公开
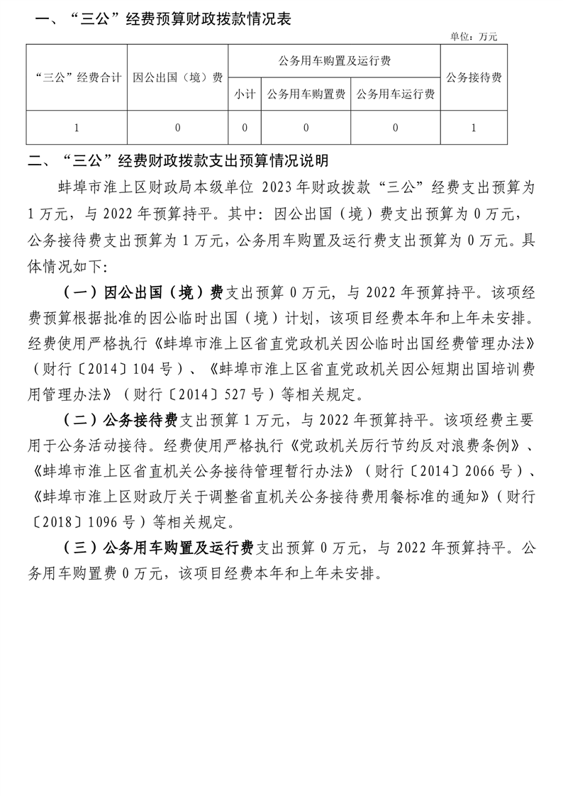
蚌埠市淮上区财政局(本级)单位2023年“三公”经费预算公开
发布时间:2023-02-04 17:29
来源: 淮上区财政局(金融监管局)
浏览量:
【字号:
大
中
小
】
打印
解读
扫一扫在手机打开当前页
智能问答
分享
回顶部